英国《Nature》杂志:4.36亿年前灵动土家鱼为脊椎动物成对附肢起源提供关键化石证据
图1 灵动土家鱼正型标本照片(彭礼健摄)及解释性素描(史爱娟绘)
图2 灵动土家鱼三维复原模型(杨定华制作)
图3 灵动土家鱼生态复原图(郑秋旸绘)
图4 鱼类偶鳍起源的两种学说
A.鳃弓假说; B. 鳍褶假说; C-F.现在生物学对“鳍褶假说”的丰富和发展,并提供了来自基因、发育和胚胎学的证据(A-C.引自Pieretti et al. 2015, PNAS;Freitas et al. 2006, Nature; D, Tanaka et al. 2002, Nature; E. Tanaka 2013; F. Tulenko et al., 2013, PNAS)。
图5 灵动土家化石照片及三维复原
图6 灵动土家鱼成对鳍褶的计算流体力学模拟实验结果(Humberto G. Ferrón提供)
图7 脊椎动物的成对附肢演化的祖先状态分析(Joseph N. Keating、史爱娟绘)
(神秘的地球uux.cn)据中国科学院古脊椎动物与古人类研究所(盖志琨撰稿):2022年9月28日英国《Nature》杂志在线发表了中国科学院古脊椎动物与古人类研究所盖志琨研究员、朱敏院士与英国布里斯托大学合作有关脊椎动物成对附肢起源的最新研究成果。研究团队通过对“重庆特异埋藏化石库”发现的世界首个完整保存身体的盔甲鱼类“灵动土家鱼”化石的综合研究,首次揭示出盔甲鱼类头后身体的解剖结构。研究表明:盔甲鱼类全身披有菱形倾斜排列的鳞列,具有适应底栖生活的扁平的腹部,在腹部中央还保存了肛门,但是没有臀鳍;身体背部具有三个背鳍,其中前两个背鳍彼此靠的很近,具有跟异甲鱼类、花鳞鱼类一样的叉形的下歪尾。尤其令人惊讶的是,在灵动土家鱼的腹部发现一对纵贯全身的腹侧鳍褶,这一发现为脊椎动物成对附肢起源的“鳍褶理论”提供了非常关键的化石证据。在此基础上,研究团队运用计算机流体力学模拟实验和性状大数据等新的技术方法对土家鱼的腹侧鳍褶进行综合分析,进而从功能机制上提出了有关脊椎动物成对附肢起源的新假说,即成附肢的产生最初只是利用水流产生升力来抵消自身重力,而非增强推动力和控制方向。
1.脊椎动物成对附肢的演化意义
脊椎动物成对附肢主要包括水中鱼类形态多样的偶鳍(胸鳍和腹鳍)和四足动物的四肢(前肢和后肢),例如恐龙的爪子、鸟类的翅膀、蝙蝠的翼手、鲸鱼的胸鳍以及人类灵巧的双手都属于脊椎动物成对附肢。广义的脊椎动物成对附肢还包括一些雄性鱼类用来交配的成对的交配器——鳍脚(阴茎),这在4亿多年的盾皮鱼类中就已经广泛出现,是早期鱼类的重要的生殖器官。四肢的演化对人类今天在地球上取得巨大成功起了尤其关键的作用。人类直立行走,彻底解放了双手,为人类使用和制造复杂工具创造了条件,也使我们的大脑越来越发达,从而成功开启了人类的智能时代。因此,脊椎动物成对附肢的起源是跟颌的起源同等重要的生物演化创新事件,从现生鱼类的海阔凭鱼跃,到4亿年前肉鳍鱼类成功登上陆地演化为四足动物,从恐龙演化为鸟类展翅翱翔,征服蓝天,到我们人类解放双手,成为地球的主宰,都离不开脊椎动物成对附肢的演化。因此,成对附肢的出现意义重大,这是脊椎动物演化史第一次拥有可以自由活动的成对肢体,从而大大增强了运动的机动性和灵活性。 因此, 有关脊椎成对附肢起源的问题,跟颌的起源一样,也一直是演化—发育生物学的热点问题。目前已经有充分胚胎和化石证据证明包括我们人类在内的四足动物的四肢是从鱼类的偶鳍(胸鳍和腹鳍)演化而来,而鱼类偶鳍又是从何而来?则又是一个困扰学术界长达百年的世界难题!
2.困扰学术界的百年难题
关于鱼类偶鳍起源的理论模型,长期来学术界主要有两种流行的学说在争论不休:“鳃弓假说”和“鳍褶假说”。早在1870年,德国著名解剖学家格根包尔(Gegenbaur)就基于鱼类鳃弓和成对偶鳍内骨骼结构的相似性,提出了鱼类偶鳍的鳃弓起源学,因此也被称为“Gegenbaur学说”, 该学说主要认为鱼类成对的偶鳍最初可能是由鳃弓演变而来,比如鳃弓演化为肩带,而鳃条演化为鳍条(图4A)。 1876年, 格根包尔(Gegenbaur)进一步提出了“原鳍(Archipterygium)”的概念,并提出了一个同源转化模型——所有各种脊椎动物成对的附肢都可以由“原鳍(Archipterygium)”转化而来。根据这一理论,鱼类胸鳍和腹鳍都是从鳃弓中分化出来,然后腹鳍向后迁移,并与胸鳍彼此分离。然而,化石记录在形态学和系统发育上对这一假说的支持有限,几乎没有证据表明腹鳍由前向后迁移而来。随着现在分子发育生物学的兴起,虽然仍有一些证据支持了这一理论,比如分子生物学家发现软骨鱼类鳃弓和偶鳍的发育拥有相同的分子调控机制,揭示了鳃弓与偶鳍及人类四肢之间可能的演化关系(图4C)。但是,这一理论依然受到了广泛的质疑,特别是在鱼类胚胎发育过程中,偶鳍和鳃弓分别是由两组不同的细胞发育而成,其中偶鳍主要来自体壁中胚层细胞,而鳃弓则来自神经嵴细胞。
1877年,美国医学教授詹姆斯·撒切尔(James Thacher)首次提出了脊椎动物附肢起源的鳍褶假说。随后英国生物学家圣乔治·米瓦特(St. George Mivart)(1879年)和弗朗西斯·巴尔弗(Francis Balfour)(1881年)分别基于对软骨鱼类的比较解剖和胚胎发育的研究也提出了相似的观点。该假说认为鱼类偶鳍(胸鳍和腹鳍)最初是从沿着鱼类体侧壁一对纵观全身的腹侧鳍褶演化而来(图4B),因此鱼类的偶鳍和四足动物的四肢很可能是这一对鳍褶分割退化的产物。早期的“鳍褶假说”虽然在具体演化细节有很多缺陷,但现在生物学的发展不断丰富和完善了“鳍褶假说”,并提供了来自基因、发育和胚胎学的证据,比如2006年,美国分子发育学家马丁·科恩(Martin Cohn)等人发现在软骨鱼类和七鳃鳗的奇鳍(背鳍和臀鳍)发育过程发现了跟有颌类偶鳍(胸鳍和偶鳍)相同的基因调控机制,比如HoxD,Fgf8和Tbx18等基因的表达和调控通路非常的相似,因此认为这套基因调控机制首先在位于身体中线上的奇鳍上建立起来了,然后在一个新的位置被重新装配利用,比如装配到身体两侧的体壁中胚层上,便会形成真正的偶鳍。因此,脊椎动物偶鳍和四肢的演化很可能重演了奇鳍的演化过程,而奇鳍最初就是从一条纵全身的鳍褶演化而来,这在我国5亿多年澄江动物群的昆明鱼和海口鱼身上就已经找到了确切的化石证据。因此,现代分子发育生物学的发展使“鳍褶假说”逐渐发展成一种比“鳃弓假说”更有影响力的假说,并使它升级为理论和一个演化事实,在最近几十里非常流行。然而非常遗憾的是,这一理论却一直没有得到确切的古生物化石证据的支持。虽然早期的脊椎动物具有非常丰富的化石记录,但是它们要么已经完全分化出了胸鳍和腹鳍,要么完全没有,并不存在处于中间的过渡状态。
3.来自中国的化石证据
盔甲鱼类的是一种无颌的“戴盔披甲”的甲胄鱼类,处在早期脊椎动物演化的一个非常关键的节点上,能够为有颌类起源的很多重大演化事件提供非常关键的化石证据。 盔甲鱼类又是一种地方性色彩特别浓厚的“土著鱼类”,虽然盔甲鱼目前已经发现了上百种,并建立起亚纲一级的分类单元,但它们绝大部分都是在中国发现的,因此中国在解决一些重大的演化问题上有着得天独厚的优势。自丁文江1913年在云南曲靖发现盔甲鱼化石(当时认为是“头甲鱼”),盔甲鱼已经有100多年的发现史,自刘玉海1965年首次正式描述盔甲鱼类以来,盔甲类也已经有了50多年的研究史。然而,跟欧美的骨甲鱼类相比,中国盔甲鱼类的研究比西方整整晚了半个世纪,而且早期研究由于研究方法和化石材料的限制,到21世纪初的时候,盔甲鱼类的研究依然为我们遗留下了的两大历史难题,也就是盔甲鱼类的脑颅内部解剖和头后身体解剖在过去50多年的研究中并没有得到解决。为此研究团队首先用了10年(2002—2011年)时间通过对发现于浙江长兴曙鱼脑颅的三维虚拟重建,聚焦解决了盔甲鱼类脑颅内部解剖的问题。该研究为脊椎动物颌的发育起源和人类中耳的鱼鳃起源等重大演化问题提供了非常关键的化石证据,并成为演化发育生物学的一个经典案例。
从2012年起,研究团队开始将目光转向了解决盔甲鱼类的头后身体的解剖这个历史难题上。由于盔甲鱼类的身体主要有软骨和零散的鳞片组成,几乎很难完整的保存为化石。因此,要想找到具有完整身体保存的盔甲鱼化石并不是一件容易的事儿。在过去20年里,研究团队跑遍了中国志留—泥盆纪几乎所有可能含有盔甲鱼类化石的野外剖面200多个,最终把目光锁定在重庆、湖南和贵州三省交界的地方。这里位于华夏古陆边缘,在4亿多年前曾存在古海洋——扬子海,是一片温暖湿润的浅海环境,因此沉积发育了一套非常完整的浅海相红层,而注入扬子海的河流在入海口形成了大量潟湖,三角洲,并带来了丰富的有机物,非常适合早期鱼类的繁衍生息。 早在上世纪80年代,中国科学院古脊椎动物与古人类研究所的王俊卿先生就在湘西保靖开展野外工作,并发现了第一个具有身体保存的盔甲鱼标本(图5a)。 根据这一线索,研究团队从2012年起开始加大了对湘西保靖地区的野外考察力度,几乎每年到该地区进行野外挖掘,碰碰运气。 从2018年起,研究团队更是将野外搜索范围扩大到重庆秀山地区,并在该地区开展了连续两年近乎全年无休的大规模野外挖掘。 功夫不负有心人,终于在2020年取得了重大突破,一个具有大量鱼类完整身体保存的特异埋藏化石群——“重庆特异埋藏化石库”重现天日!
在这个特异埋藏化石群里,研究团队终于找到了世界上第一个具有完整身体保存的盔甲鱼类化石,并给它去了一个非常生动的名字——灵动土家鱼!属名“土家”主要取自化石发现地湘西土家族苗族自治州和秀山土家族苗族自治县中的土家族;而种名“灵动”,则取自该鱼在死后埋藏的时候恰好保存了一个“鲤鱼跃龙门”的姿态,非常的灵动(图1)。灵动土家鱼的发现首次完整的揭示出盔甲鱼类身体的全貌。它全身披有菱形倾斜排列的鳞列,具有适应底栖生活的扁平的腹部,在腹部中央还报存了肛门,但是没有臀鳍;身体背部具有三个背鳍,其中前两个背鳍彼此靠的很近,具有跟异甲鱼类、花鳞鱼类一样的叉形下歪尾。尤其令人惊讶的是,我们在灵动土家鱼的腹部发现一对纵贯全身的腹侧鳍褶(图1),从头后部一直延伸到尾尖。这是一个巨大的惊喜,因为之前人们一直认为盔甲鱼类完全没有成对的偶鳍。这一发现不仅为100多年前的 “鳍褶理论”提供了最为关键的化石证据,而且与现代分子发育生物学的数据高度吻合。古生物化石证据与发育生物学的交叉印证,使得脊椎动物成对附肢的起源研究跟颌起源研究一样成为演化-发育生物学的一个经典案例。
4.一次大胆的理论创新
传统理论认为成对脊椎动物附肢的起源可能首先是为了改善运动能力,这是由自然界中长期广泛存在的捕食和躲避捕食之间的生态压力决定的。但是,我们的研究却发现灵动土家鱼的这对纵贯全身的腹侧鳍褶,是由一系列V形外骨骼骨单元叠覆组合形成,也没有肌肉和内骨骼支撑。因此,它们不能像真正的偶鳍和四肢那样,可以自由活动和控制方向。那么关键的问题是为什么脊椎动物的成对附肢首先以这种貌似没有什么功能的方式出现?难道传统理论真的错了吗?
为此研究团队采用了一种新的研究方法——计算流体力学模拟实验,分别对灵动土家鱼带有和不带有成对鳍褶的三维虚拟模型进行了模拟实验,分析了它们在不同水流速度和不同迎角下,这对腹侧鳍褶的功能表现。研究结果表明,除了在0°迎角以外,具有成对鳍褶的土家鱼模型,在水流流过时候,能够产生相当的上升力(图6),而这个上升力,在没有任何肌肉力量输入的情况下,就足以抵消自身的重力,从而实现更高效的游泳。这个原理跟现代一种堪称快艇中的战斗机的水翼船或水翼艇的“水翼”非常相似。通俗地讲就是,这对腹侧鳍褶相当于在鱼体扁平的腹部插上了“翅膀”,利用水流过“水翼”以后,下表面压力比上表面压力大,因而产生了升力,从而实现高效的海底巡航。腹侧鳍褶的这个隐藏功能,对早期这些“戴盔披甲”笨重的底栖鱼类来说非常重要,因为在没有活动偶鳍的帮助下,只靠尾鳍的推动,对它们来说脱离水底将是一件非常困难的事情。
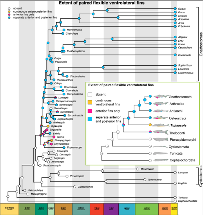
在此基础上研究团队又应用简约法和似然法方法,对脊椎动物的成对附肢的演化进行了祖先状态分析(图7)。在地史时期,化石无颌类显示出令人眼花缭乱的各种鳍的类型,这引发了关于成对偶鳍在无颌类和有颌类中同源性的广泛争论。我们新的分析结果表明,在这些已经灭绝的甲胄鱼类中,它们在盔甲鱼类之前,已经表现出一定程度的类似成对附肢的体壁凸起,从异甲鱼类成对的翼状角,到花鳞鱼类的成对鳍瓣。这些成对附肢结构在早期甲胄鱼类的广泛存在,表明成对附肢的产生最初可能只是利用水流产生升力来抵消自身重力,而非增加推动力和控制方向。灵动土家鱼纵贯全身的成对鳍褶展现了鱼类偶鳍和四足动物四肢演化的初始状态,并在后面与有颌类亲缘关系最近的骨甲鱼类中,首先分化出了具有肌肉和内骨骼支撑的胸鳍,但依然保留了鳍褶状的腹鳍,而真正腹鳍是在有颌类的盾皮鱼类才开始出现,腹鳍的功能才真正转化为增加推动力和控制方向。
令人惊叹的是,我们的鱼祖先在志留纪早期就了解并利用了现代水翼船的“水翼”原理,率先演化出世界上最古老的“水翼”结构,这比我们人类发明水翼船整整早了4.36亿年!在此后4亿多年的时间里,脊椎动物成对附肢经历了由成对的鳍向四肢,再由四肢到翅膀(鸟类),甚至四肢又退化为“鳍”(鲸)或完全退化(蛇) 等一系列演化过程。因此,今天我们可以自豪地说,正是中国盔甲鱼类的这一演化创新奠定了今天鱼类、陆地四足动物、鸟类、鲸鱼、蝙蝠,甚至我们人类运动的基础。
论文第一作者为中国科学院古脊椎动物与古人类研究所盖志琨研究员,通讯作者为中国科学院古脊椎动物与古人类研究所朱敏院士和英国布里斯托大学Philip C. J. Donoghue教授,共同作者还包括曲靖师范学院李强博士,中国科学院古脊椎动物与古人类研究所王俊卿先生,英国布里斯托大学的Humberto G. Ferrón和Joseph N. Keating博士。本研究得到国家自然科学基金、中国科学院前沿科学重点研究计划、中国科学院战略性先导科技专项等项目的资助。


















