首页
科技新知
宇宙奥秘
航空航天
国家地理
历史军事
动物世界
植物世界
远古生物
未解之谜
探索发现
自然现象
考古发现
户外探险
桌面壁纸
环球趣闻
Science News
神秘的地球
科技新知
医药健康
抗阿尔茨海默病药物Aducanumab临床试验失败
抗阿尔茨海默病药物Aducanumab临床试验失败(神秘的地球uux.c...
英国伦敦大学国王学院研究人员指大麻品种
研究指,不少精神病个案由吸食毒品引起。(神秘的地球uux.cn报...
美国研究显示跨性别男性在接受睾丸酮贺尔
以往曾有过跨性别男性怀孕的例子,包括美国人里斯(左)。(神...
美国加州大学研究指适量喝酒和咖啡以及体
美国加州大学研究指适量喝酒和咖啡以及体型过重的人有更大机率...
《肿瘤学年刊》:欧盟民众过去5年癌症死
《肿瘤学年刊》:欧盟民众过去5年癌症死亡率持续下跌 今年料回...
美国食品及药物管理局(FDA)首次批准专
美国食品及药物管理局(FDA)首次批准专治产后抑郁的新药“Zu...
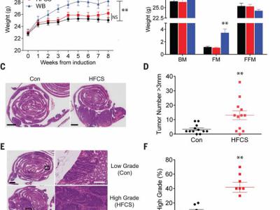
高果糖含量玉米糖浆会增进先已存在的早期
高果糖含量玉米糖浆会增进先已存在的早期结肠直肠癌小鼠肠道内...
国际研究小组发现爱喝热茶会提高患食道癌
国际研究小组发现爱喝热茶会提高患食道癌风险(神秘的地球uux.cn报道)据科学新闻网...
哈佛大学研究报告:每日喝超过2杯含糖饮
哈佛大学研究报告:每日喝超过2杯含糖饮品者更容易早死 喝得越...
中国孤独症谱系障碍的患病率和西方国家一致
中国孤独症谱系障碍的患病率和西方国家一致(神秘的地球uux.cn报道)据EurekAlert!...
1...
上一页
172
173
174
175
176
177
178
179
180
181
...357
下一页
最新资讯
这颗超新星并没有轰
由NOT/ALFOSC获得的图像构建的复合BVr波段图像。标注了SN 2022ngb与宿主星系UGC 11...
土星的环并不像我们
硅酸盐颗粒相对于土星自转轴和环面(以RS为单位)的探测位置(蓝色)。图片来源:u...
最早离开非洲的人类
这张面部重建代表了一位男性乔治人(来自德迈西发掘)。图片来源:uux.cn西塞罗·莫...
科学家们在沿海沙丘
Mustelipeda aff. punctata Kordos。图片来源:uux.cn第四纪科学评论(2025年)。D...
科学家们让一张150
地图显示了人类祖先直立人在早期更新世非洲、欧洲和亚洲的潜在迁徙路线。展示了直立...
婴儿身上的古代纹身
库卢布纳尔蒂一名3岁女性(公元657–855年)额头纹身的重建。图片来源:uux.cn/Mar...
詹姆斯·韦伯和哈勃
天文学家正在研究这座恒星育幼室内数百颗年轻的棕矮星。 图片来源:uux.cn/NASA、欧...
一项新的研究表明,
Dmanisi标本下颌犬后面积与大猩猩和黑猩猩雄雌体型分布的比例。图片来源:uux.cn/P...
天文学家们以为他们
这位艺术家的概念展示了两个在北落师门恒星轨道上猛烈碰撞的场景。图片来源:uux.c...
这些羽毛恐龙有翅膀
1.6亿年前的Anchiornis化石。图片来源:uux.cn/Communications Biology(2025年)。...