研究表明早白垩世鸟类各个支系的演化速率不均一 早期演化主要受飞行选择压力影响
图1. 中生代鸟类谱系树以及主要支系的起源和分异时间(王敏供图)
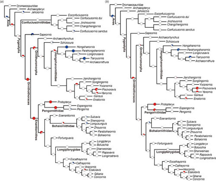
图2. 基于branch likelihood对早白垩世鸟类各支系演化速率的比较。红圈所在支系:演化速率大于平均速率;蓝圈:演化速率小于平均速率;白圈:演化速率与平均速率不具有显著性差异(王敏供图)
图3. 原始鸟类身体各解剖学分区的演化速率比较(王敏供图)
(神秘的地球报道)据中国科学院古脊椎动物与古人类研究所:近年来,随着大量特征矩阵和谱系关系的获得,对生物大类群在长时间尺度上的演化模式进行量化分析成为了重要的研究方向。鸟类的起源与早期演化一直以来都是脊椎动物演化研究的重点。然而,原始鸟类各支系的演化模式,如形态特征的变化快慢,不同类群的演化模式异同等,由于长期缺乏量化分析,仍不清楚。
2016年4月5日,最新一期的《英国皇家学会会刊B辑》(Proceedings of the Royal Society B)发表了中科院古脊椎动物与古人类研究所王敏,与澳大利亚麦考瑞大学Graeme T. Lloyd对早期鸟类演化速率的研究成果。研究人员首次对早期鸟类形态特征的演化速率进行量化分析研究,结果表明早白垩世鸟类各个支系的演化速率是不均一的,鸟类的早期演化主要受飞行的选择压力影响。
王敏等利用最大似然法和分支系统学方法,首次对早期鸟类形态特征的演化速率进行了讨论。通过构建有关中生代鸟类最大的特征矩阵,研究人员对早期鸟类主要支系的起源和分异时间进行了估算,将原始鸟类的分异时间推前到侏罗/白垩纪(图1)。通过最大似然法,研究人员对祖先特征进行恢复,并将形态特征的变化模拟为泊松过程,即所有特征在不同时间和不同支系上的变化是相互独立的,然后采用支序似然法(branch likelihood)和类群似然法(clade likelihood)检验,在R软件中对原始鸟类各个支系和类群的演化速率(单位时间内,在考虑特征完整程度的基础上,计算特征变化的数目)进行了显著性比较。
研究结果表明,早白垩世鸟类各个支系的演化速率是不均一的,在反鸟类和今鸟型类演化初期,其演化速率非常快,但是在两个类群的后期,演化速率发生了显著下降(图2)。王敏等认为这样的演化模式反映了反鸟类和今鸟型类在演化初期,都发生了适应辐射,属种多样性迅速增加,但是随着生境的不断枯竭,新的生态位难以获得,演化速率下降。
通过比较不同解剖学分区(头部、肩带、前肢、腰带、后肢)的演化速率,王敏等发现,肩带和前肢部分的形态特征变化,明显快于其它部位(图3),表明鸟类的早期演化主要受飞行的选择压力影响。
该项研究得到了中国科学院青年创新促进会,国家自然科学基金项目的支持。《英国皇家学会会刊B辑》是生物学领域一个具有重要影响的杂志(影响因子超过5),刊登包括演化生物学在内的各类生物学文章。















