多细胞生命的早期分化
(神秘的地球uux.cn)团藻属绿藻植物是研究从单细胞到多细胞生命形式转变的一种模型。科学家报告说,它从祖先那里分化的年代远远早于此前所认为的。
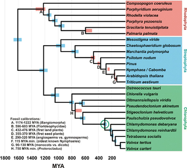
团藻属及其亲缘物种组成的“团藻”显示出了一大批合作性质的结合——从嵌入到一个粘性基质上的4个细胞到由5万个细胞组成的球形的、由鞭毛推动的团藻。此前的研究确定了团藻的分化时间是在大约5000万年到7500万年前,但是这个结果是根据单个基因以及单个化石的校正。
Matthew Herron及其同事对团藻的演化进行了广泛的研究,利用几种化石校正点和一组叶绿体基因测绘了团藻物种如何分化。根据一项系统发育的计算机分析,这组科学家发现团藻很可能是在2.34亿年前从其他藻类分化出来。到了约2亿年前,这种藻进化出了我们今天看到的大多数主要的适应性。
这组作者提出,他们的结果凸显了包括动物的祖先在内的所有多细胞生物起源——从个体细胞变成了复杂的生物体——必须出现的遗传变化的类型。
EurekAlert!














