云南曲靖早泥盆世布拉格期徐家冲组中发现盔甲鱼类鸭吻鱼科一新属种:橄榄纹曲师鱼
橄榄纹曲师鱼生态复原图(郭肖聪绘)
橄榄纹曲师鱼头甲化石照片及其复原图(郭肖聪绘)
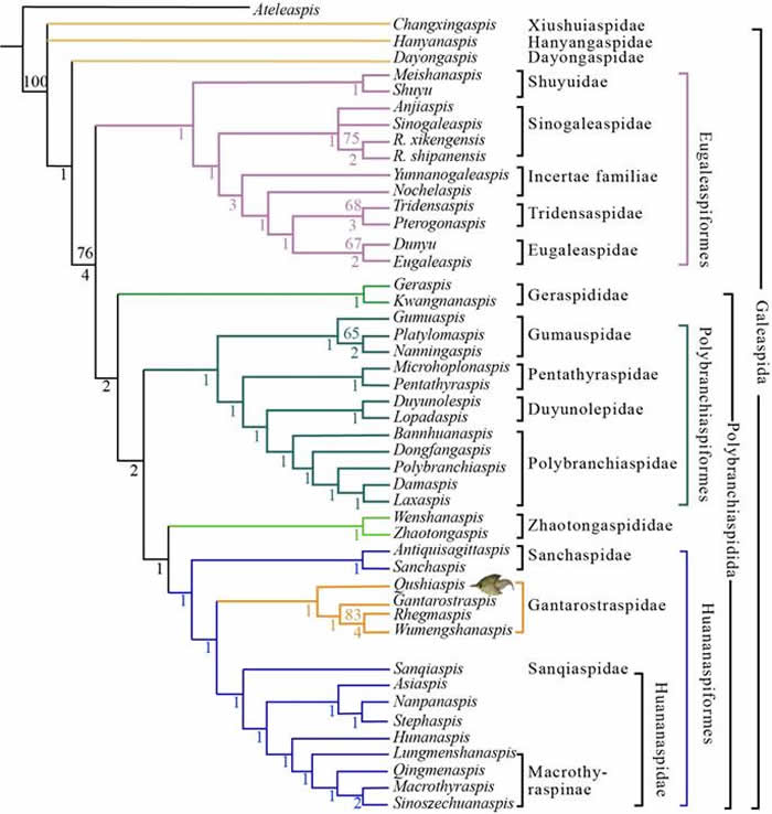
盔甲鱼亚纲系统发育关系及系统分类(盖志琨提供)
(神秘的地球uux.cn报道)据中国科学院古脊椎动物与古人类研究所:近日,国际期刊《历史生物学》(Historical Biology)杂志在线发表了由中国科学院古脊椎动物与古人类研究所盖志琨、朱敏,山东科技大学姜文瑜和曲靖师范学院施晓东、李强等科研人员合作完成的最新研究成果。该文报道了在云南曲靖早泥盆世布拉格期(大约4.1亿年前)徐家冲组中发现的盔甲鱼类鸭吻鱼科一新属种:橄榄纹曲师鱼(Qushiaspis elaia),种名指示其头甲表面布满了独特的橄榄状瘤点,属名则赠给了曲靖师范学院,以感谢曲师自然历史文化研究中心在保护“曲靖古鱼王国”方面所做出的贡献。橄榄纹曲师鱼的发现丰富了盔甲鱼类的形态特征,为探讨盔甲鱼类在早泥盆世布拉格期的适应辐射提供了关键的材料,同时对于研究鸭吻鱼科的起源、多样性和古地理分布也具有重要意义。
盔甲鱼类是一类已灭绝的“戴盔披甲”的甲胄鱼类,到目前为止,它仅发现于中国和越南北部的志留—泥盆纪地层,具有很浓厚的土著色彩。在脊椎动物的系统分类中,盔甲鱼类目前被认为是骨甲鱼类+有颌类的姐妹群,对了解脊椎动物从无颌向有颌过渡有非常重要的作用。传统形态学分析认为盔甲鱼类是一类游泳能力不强的底栖鱼类,因为它们具有背腹扁平的头甲,位于头甲背面的眼睛和头甲腹面的口。然而,最近基于盔甲鱼类头甲的水动力学分析表明,盔甲鱼类有可能像骨甲鱼类那样具有更广泛的生活方式和生态多样性,具有更高的机动性和灵活性。
鸭吻鱼科属于盔甲鱼亚纲华南鱼目下的一个非常有意思的类群,因其模式属鸭吻鱼属具有一鸭嘴状的吻突而得名。在盔甲鱼类中,鸭吻鱼科对于我们了解早泥盆世布拉格期盔甲鱼类的生态多样性具有非常重要的意义,比如2015年在云南昭通发现的剑裂甲鱼是第一个具有流线型体形的盔甲鱼,表明一些盔甲鱼类的游泳能力可能大大增强,开始了一种自游泳的生活方式,从而具有更加主动的取食行为。 然而,目前我们对鸭吻鱼科的了解仍然存在许多不确定性,因为化石材料的稀少,特别是模式属鸭吻鱼属仅有一块头甲后部缺失的不完整标本。在最初的描述中,一些作者推测鸭吻鱼科的鸭吻鱼和乌蒙山鱼的头甲可能属于“三歧鱼型”,具有向后延伸的角和内角。然而,另一些作者则认为鸭吻鱼和乌蒙山鱼的角和内角可能次生丢失,属于“裂甲鱼型”。 此外,鸭吻鱼的一些感觉管与其他已知的盔甲鱼的感觉管的同源性也存在着争议。因此,任何有助于了解鸭吻鱼科形态的信息都将帮助我们澄清这些问题。
橄榄纹曲师鱼的发现对我们厘清以上问题提供了新的线索。 新属种的主要特征是头甲近叉形;具有发育的角和内角;中背孔呈椭圆形;感觉管系统发育;头甲侧缘光滑,不平行;具有橄榄状中央小瘤所组成的纹饰。曲师鱼头甲的形态与三歧鱼科头甲的形态很相似,但是与三歧鱼科新月形的中背孔有所不同,而新月形的中背孔被认为是三歧鱼科的一个重要的鉴别特征。因此在中背孔的形状上,曲师鱼更接近鸭吻鱼。为了探究曲师鱼的系统位置,研究者对以往的矩阵数据进行了扩增。除了曲师鱼,还增加了同时期来自坡松冲组的裂甲鱼,并运用支序系统学方法对盔甲鱼类的系统发育关系进行了分析。
系统发育分析结果表明,曲师鱼、鸭吻鱼、乌蒙山鱼和裂甲鱼共同组成一个单系——鸭吻鱼科。因此,可以把曲师鱼归到鸭吻鱼科。新的分支系统图表明,曲师鱼与鸭吻鱼科的其他所有种属形成姐妹群。因此,曲师鱼代表了目前已知的鸭吻鱼科最原始的成员。这表明原始的鸭吻鱼科成员有完整的腹环、不弯曲的鳃腔,以及向后延伸角和内角。与具有较强游泳能力的裂甲鱼不同,像大多数盔甲鱼类一样,曲师鱼可能仍营一种底栖生活,在海岸、海洋环境中的沙地或泥泞的基底上移动。因此新材料的发现为鸭吻鱼类演化研究提供了新的线索。
来自山东科技大学的本科生姜文瑜是这篇文章的第一作者。姜文瑜是我所2019年大学生“科创计划”获资助者之一,在盖志琨副研究员指导下开展相关工作。“科创计划”以项目的形式,资助全国各高校中理工科专业二或三年级本科学生中的成绩优秀者,到古脊椎所开展6-12月的科研创新实践活动。本篇文章的通讯作者为盖志琨副研究员。该研究还得到了国家自然科学基金,中国科学院前沿科学重点研究计划,中国科学院院战略性先导科技专项(B类)等项目的资助。
论文链接:https://doi.org/10.1080/08912963.2021.1888086














