中国学者发现鹦鹉嘴龙与新角龙之间的过渡角龙:东氏镶嵌角龙
镶嵌角龙标本照片、线条图及复原骨架图,比例尺=10cm。(郑文杰供图)
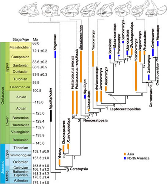
角龙类系统发育分析图(郑文杰供图)
(神秘的地球报道)据中国科学院古脊椎动物与古人类研究所:古脊椎所和浙江自然博物馆的研究人员郑文杰、金幸生和徐星在9月21日出版的自然子刊《科学报告》在线杂志上报道了发现于河南南阳的一类似于鹦鹉嘴龙的基干新角龙类化石:东氏镶嵌角龙(Mosaiceratops azumai)。这是徐星课题组在原始角龙类及角龙类的早期演化方面取得的又一研究成果。
鹦鹉嘴龙类是原始角龙类最奇特的一类,具有很多特征与其他角龙类相区别,如吻部高,外鼻孔高,前上颌骨无齿等。虽然近些年在中国侏罗纪和早白垩世的地层中发现了一些过渡类型的原始角龙类,但是鹦鹉嘴龙与其他基干角类仍存在巨大的形态差别,因此其系统发育位置也存在一些争议,有些分析认为鹦鹉嘴龙比朝阳龙类更原始,但另外一些研究则认为鹦鹉嘴龙位于朝阳龙类和新角龙类之间。
镶嵌角龙标本发现于河南南阳夏馆组,时代为晚白垩世,目前保存于浙江自然博物馆。新标本保存有较完整的头骨和头后骨骼,是该地区首次发现角龙类化石。支序分析显示镶嵌角龙为最原始的新角龙类,介于鹦鹉嘴龙与其他新角龙类之间。镶嵌角龙上有一些以前只在原始角龙里才有的特征,如颧骨呈倒立的“T”字型,不像新角龙类中近三角形,眶后骨有伸长的颧骨支和眶后骨支,而在新角龙中,眶后骨呈新三角形,这些特征之前只在隐龙、朝阳龙类和鹦鹉嘴龙类这些原始的角龙中才有。更重要的是镶嵌角龙有一些之前认为鹦鹉嘴龙类所独有的特征,如外鼻孔高,鼻骨前突伸长与吻骨相接,最显著的特征是其前上颌骨无齿,这是在基干角龙类中除鹦鹉嘴龙外第一个没有前上颌骨齿的角龙类。支序分析显示角龙类可能先在鹦鹉嘴龙和镶嵌角龙中先丢失了前上颌齿,而在后面的新角龙类中又重新演化出前上颌齿,这是在其他恐龙类群中没有出现过的现象。
镶嵌角龙还有一些介于鹦鹉嘴龙和新角龙类之间的过渡特征,如外鼻孔较高,但没有像鹦鹉嘴龙那么高。前上颌骨比上颌骨大,但没并没有鹦鹉嘴龙那么大。这些过渡性特征强化了辽角龙所揭示的角龙类早期演化过程中的镶嵌进化现象,填补了鹦鹉龙类和新角龙类之间的形态差距。也说明相比朝阳龙类,鹦鹉嘴龙与新角龙类的系统发育关系更近。
该研究得到了国家自然科学基金的资助。














